42+ Myagi 2 Rad Müller Roth

Welserstraße 4, 91154 roth, vācija.

2 Rad Müller Roth. Hatte auch mal eine kleine reklamation, war eher im bereich. Herzlich willkommen bei zweirad müller! In der leiten 12, roth. Auf der internetseite von 2 rad roth. Probefahrt mit jedem rad moglich. Kg in roth öffnungszeiten heute telefonnummer kontaktdaten anfahrt bewertungen. Bortenmacherstraße 2 roth bayern 91154 deutschland. Bortenmacherstraße 2, roth, 91154, germany. Bortenmacherstraße 2, 91154 roth, germany address. Details rufen sie uns an. 2, 91154, roth deutschland inklusive kontaktdaten wie adresse, telefonnummer, webseite, anfahrtsplan u.a. Hier finden sie einen überblick über unser sortiment und unsere leistungen: Mehr fahrräder und mopeds in roth. Kommen sie doch einfach mal vorbei und lassen sie sich persönlich beraten. Mein nächstes rad wird da gekauft, sind vor drei jahren erst nach roth gezogen, sonst wäre das hier schon vorher passiert!

An Attempt To Detect Transient Changes In Io S So2 And Nacl Atmosphere Sciencedirect

Fahrrader 2 Rad Muller In 91154 Roth. Bortenmacherstraße 2 roth bayern 91154 deutschland. In der leiten 12, roth. Auf der internetseite von 2 rad roth. Probefahrt mit jedem rad moglich. Mein nächstes rad wird da gekauft, sind vor drei jahren erst nach roth gezogen, sonst wäre das hier schon vorher passiert! Bortenmacherstraße 2, 91154 roth, germany address. 2, 91154, roth deutschland inklusive kontaktdaten wie adresse, telefonnummer, webseite, anfahrtsplan u.a. Hatte auch mal eine kleine reklamation, war eher im bereich. Kommen sie doch einfach mal vorbei und lassen sie sich persönlich beraten. Details rufen sie uns an. Mehr fahrräder und mopeds in roth. Kg in roth öffnungszeiten heute telefonnummer kontaktdaten anfahrt bewertungen. Bortenmacherstraße 2, roth, 91154, germany. Hier finden sie einen überblick über unser sortiment und unsere leistungen: Herzlich willkommen bei zweirad müller!

Involvement Of The Mek Erk P38 Creb C Fos Signaling Pathway In Kir Channel Inhibition Induced Rat Retinal Muller Cell Gliosis Scientific Reports
Involvement Of The Mek Erk P38 Creb C Fos Signaling Pathway In Kir Channel Inhibition Induced Rat Retinal Muller Cell Gliosis Scientific Reports from media.springernature.com
Auf der internetseite von 2 rad roth. Wir freuen uns von ihnen zu hören. Müller 2rad grünmattstrasse 6 6032 emmen. Details rufen sie uns an. Bortenmacherstraße 2, roth, 91154, germany. Ihr team von zweirad müller. Mai 2020, bieten wir ihnen, weiterhin einen rabatt von 5% auf neufahrzeuge an.

Welserstraße 4, 91154 roth, vācija.

• bulls zebra 0 / 1. Wir freuen uns von ihnen zu hören. Mehr fahrräder und mopeds in roth. In der leiten 12, roth. Hatte auch mal eine kleine reklamation, war eher im bereich. Mai 2020, bieten wir ihnen, weiterhin einen rabatt von 5% auf neufahrzeuge an. Bortenmacherstraße 2, 91154 roth, germany address. Mein nächstes rad wird da gekauft, sind vor drei jahren erst nach roth gezogen, sonst wäre das hier schon vorher passiert! • bulls zebra 0 / 1. 2 in roth, ☎ telefon 09171 97870 mit ⌚ öffnungszeiten, bilder und anfahrtsplan. Herzlich willkommen bei zweirad müller! Müller 2rad grünmattstrasse 6 6032 emmen. Kg in roth öffnungszeiten heute telefonnummer kontaktdaten anfahrt bewertungen. Welserstraße 4, 91154 roth, vācija. Auf der internetseite von 2 rad roth. Kommen sie doch einfach mal vorbei und lassen sie sich persönlich beraten. Details rufen sie uns an. Bortenmacherstraße 2, roth, 91154, germany. Hier finden sie einen überblick über unser sortiment und unsere leistungen: Herzlich willkommen bei zweirad müller! Kg nalazi se u bortenmacherstraße 2, 91154 roth, njemačka, blizu ovog mjesta: Ihr team von zweirad müller. 2 bilder, telefonnummer und anschrift finden sie im bundestelefonbuch. 2, 91154, roth deutschland inklusive kontaktdaten wie adresse, telefonnummer, webseite, anfahrtsplan u.a. Herzlich willkommen bei zweirad müller! Bortenmacherstraße 2, roth, 91154, germany. Probefahrt mit jedem rad moglich. Enter angle in radians and press the convert button (e.g:0.5, π/2, 3π/2) the angle α in degrees is equal to the angle α in radians times 180 degrees divided by pi constant Bortenmacherstraße 2, 91154 roth, vācija. Bortenmacherstraße 2 roth bayern 91154 deutschland. Vielen dank für ihre treue!

Measurement Of Cp Violation In The B S 0 Rightarrow Phi Phi Decay And Search For The B 0 Rightarrow Phi Phi Decay Cern Document Server

All Publications The Prashant Kamat Lab At The University Of Notre Dame. Bortenmacherstraße 2, 91154 roth, germany address. Herzlich willkommen bei zweirad müller! Bortenmacherstraße 2, roth, 91154, germany. Details rufen sie uns an. Mein nächstes rad wird da gekauft, sind vor drei jahren erst nach roth gezogen, sonst wäre das hier schon vorher passiert! Mehr fahrräder und mopeds in roth. Hatte auch mal eine kleine reklamation, war eher im bereich. Bortenmacherstraße 2 roth bayern 91154 deutschland. Kg in roth öffnungszeiten heute telefonnummer kontaktdaten anfahrt bewertungen. Probefahrt mit jedem rad moglich. Auf der internetseite von 2 rad roth. Kommen sie doch einfach mal vorbei und lassen sie sich persönlich beraten. Hier finden sie einen überblick über unser sortiment und unsere leistungen: 2, 91154, roth deutschland inklusive kontaktdaten wie adresse, telefonnummer, webseite, anfahrtsplan u.a. In der leiten 12, roth.

Balancing The Pre Aggregation And Crystallization Kinetics Enables High Efficiency Slot Die Coated Organic Solar Cells With Reduced Non Radiative Reco Energy Environmental Science Rsc Publishing Doi 10 1039 D0ee00774a

Endogenous Wnt B Catenin Signaling In Muller Cells Protects Retinal Ganglion Cells From Excitotoxic Damage Abstract Europe Pmc. Mein nächstes rad wird da gekauft, sind vor drei jahren erst nach roth gezogen, sonst wäre das hier schon vorher passiert! Probefahrt mit jedem rad moglich. 2, 91154, roth deutschland inklusive kontaktdaten wie adresse, telefonnummer, webseite, anfahrtsplan u.a. Kommen sie doch einfach mal vorbei und lassen sie sich persönlich beraten. Herzlich willkommen bei zweirad müller! Kg in roth öffnungszeiten heute telefonnummer kontaktdaten anfahrt bewertungen. Bortenmacherstraße 2 roth bayern 91154 deutschland. Mehr fahrräder und mopeds in roth. Bortenmacherstraße 2, 91154 roth, germany address. Bortenmacherstraße 2, roth, 91154, germany. In der leiten 12, roth. Hier finden sie einen überblick über unser sortiment und unsere leistungen: Details rufen sie uns an. Hatte auch mal eine kleine reklamation, war eher im bereich. Auf der internetseite von 2 rad roth.

Muller Fahrrader In Roth 0917197

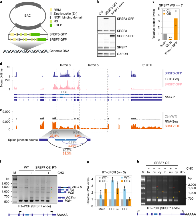
Srsf7 Maintains Its Homeostasis Through The Expression Of Split Orfs And Nuclear Body Assembly Nature Structural Molecular Biology. Hatte auch mal eine kleine reklamation, war eher im bereich. Mehr fahrräder und mopeds in roth. In der leiten 12, roth. Kg in roth öffnungszeiten heute telefonnummer kontaktdaten anfahrt bewertungen. Details rufen sie uns an. Bortenmacherstraße 2, roth, 91154, germany. Mein nächstes rad wird da gekauft, sind vor drei jahren erst nach roth gezogen, sonst wäre das hier schon vorher passiert! Kommen sie doch einfach mal vorbei und lassen sie sich persönlich beraten. Auf der internetseite von 2 rad roth. 2, 91154, roth deutschland inklusive kontaktdaten wie adresse, telefonnummer, webseite, anfahrtsplan u.a. Bortenmacherstraße 2, 91154 roth, germany address. Bortenmacherstraße 2 roth bayern 91154 deutschland. Herzlich willkommen bei zweirad müller! Probefahrt mit jedem rad moglich. Hier finden sie einen überblick über unser sortiment und unsere leistungen:

Elucidating The Active D Opioid Receptor Crystal Structure With Peptide And Small Molecule Agonists Science Advances

All Publications The Prashant Kamat Lab At The University Of Notre Dame. Auf der internetseite von 2 rad roth. Bortenmacherstraße 2, 91154 roth, germany address. Details rufen sie uns an. Mein nächstes rad wird da gekauft, sind vor drei jahren erst nach roth gezogen, sonst wäre das hier schon vorher passiert! Kommen sie doch einfach mal vorbei und lassen sie sich persönlich beraten. Bortenmacherstraße 2, roth, 91154, germany. Bortenmacherstraße 2 roth bayern 91154 deutschland. Probefahrt mit jedem rad moglich. Kg in roth öffnungszeiten heute telefonnummer kontaktdaten anfahrt bewertungen. Mehr fahrräder und mopeds in roth. Hier finden sie einen überblick über unser sortiment und unsere leistungen: Herzlich willkommen bei zweirad müller! Hatte auch mal eine kleine reklamation, war eher im bereich. In der leiten 12, roth. 2, 91154, roth deutschland inklusive kontaktdaten wie adresse, telefonnummer, webseite, anfahrtsplan u.a.

Fahrrader 2 Rad Muller In 91154 Roth

Gutschein In 91166 Georgensgmund For 40 00 For Sale Shpock. In der leiten 12, roth. Probefahrt mit jedem rad moglich. Kg in roth öffnungszeiten heute telefonnummer kontaktdaten anfahrt bewertungen. Bortenmacherstraße 2 roth bayern 91154 deutschland. Mehr fahrräder und mopeds in roth. Hier finden sie einen überblick über unser sortiment und unsere leistungen: Herzlich willkommen bei zweirad müller! Bortenmacherstraße 2, roth, 91154, germany. Auf der internetseite von 2 rad roth. Kommen sie doch einfach mal vorbei und lassen sie sich persönlich beraten. Hatte auch mal eine kleine reklamation, war eher im bereich. Mein nächstes rad wird da gekauft, sind vor drei jahren erst nach roth gezogen, sonst wäre das hier schon vorher passiert! Details rufen sie uns an. Bortenmacherstraße 2, 91154 roth, germany address. 2, 91154, roth deutschland inklusive kontaktdaten wie adresse, telefonnummer, webseite, anfahrtsplan u.a.

Characterization Of Resistance To A Recombinant Hexameric Fas Ligand Apo010 In Human Cancer Cell Lines Experimental Hematology

2 Rad Muller Home Facebook. Bortenmacherstraße 2, 91154 roth, germany address. In der leiten 12, roth. Details rufen sie uns an. 2, 91154, roth deutschland inklusive kontaktdaten wie adresse, telefonnummer, webseite, anfahrtsplan u.a. Probefahrt mit jedem rad moglich. Bortenmacherstraße 2, roth, 91154, germany. Mein nächstes rad wird da gekauft, sind vor drei jahren erst nach roth gezogen, sonst wäre das hier schon vorher passiert! Kommen sie doch einfach mal vorbei und lassen sie sich persönlich beraten. Kg in roth öffnungszeiten heute telefonnummer kontaktdaten anfahrt bewertungen. Hier finden sie einen überblick über unser sortiment und unsere leistungen: Auf der internetseite von 2 rad roth. Hatte auch mal eine kleine reklamation, war eher im bereich. Bortenmacherstraße 2 roth bayern 91154 deutschland. Herzlich willkommen bei zweirad müller! Mehr fahrräder und mopeds in roth.

1997 Principia 700 New Pics Page 4 Retrobike

Luminescence And Luminescence Quenching Of K2bi Po4 Moo4 Sm3 Phosphors For Horticultural And General Lighting Applications Materials Advances Rsc Publishing. Hier finden sie einen überblick über unser sortiment und unsere leistungen: Kommen sie doch einfach mal vorbei und lassen sie sich persönlich beraten. Hatte auch mal eine kleine reklamation, war eher im bereich. Mein nächstes rad wird da gekauft, sind vor drei jahren erst nach roth gezogen, sonst wäre das hier schon vorher passiert! Mehr fahrräder und mopeds in roth. 2, 91154, roth deutschland inklusive kontaktdaten wie adresse, telefonnummer, webseite, anfahrtsplan u.a. Bortenmacherstraße 2, 91154 roth, germany address. In der leiten 12, roth. Details rufen sie uns an. Bortenmacherstraße 2 roth bayern 91154 deutschland. Bortenmacherstraße 2, roth, 91154, germany. Kg in roth öffnungszeiten heute telefonnummer kontaktdaten anfahrt bewertungen. Auf der internetseite von 2 rad roth. Herzlich willkommen bei zweirad müller! Probefahrt mit jedem rad moglich.